Карта России Карта Петербурга Карта автодорог Беларуси Дороги России Студия ЛУВР Карта Беларуси Карта Волги Комаровка Цены на авто Красотки Долги наши
МИНСК. СТУДИЯ "ЛУВР"
Карта Мира
Страны, столицы
Карта дорог России
Усилитель на микросхеме TDA4935
Справочник родиолюбителя

Поиск по сайту
Например: Усилитель на микросхеме TDA4935
ПУТЕШЕСТВИЯ ПО БЕЛАРУСИ
Belarus Photo
Это страна замков!
Экскурсии по Минску
ФОТОГРАФИИ МИНСКА
Фото. Верстовой столб
Минск 50-х сегодня
Фотографии Минска
ФОТОГРАФИИ МИНСКА
Фото. Верстовой столб
Минский тракторный МТЗ
Минский автобусный МАЗ
FM-модулятор Лада Гранта Лада Калина Лада Авторынок Цены на авто Запчасти В Минске Nemiga Карта Японии Belarus-Nemiga Минск 12 месяцев Nesvizh Slutsk Logoisk
На главную
Усилитель на микросхеме К548УН1
Усилитель на микросхеме TDA2616
Усилитель на микросхеме TDA1519a
Усилитель на микросхеме TDA2006
Усилитель на микросхеме TDA2050
Схема преобразователя из стерео в псевдо 5.1
Как измерить выходную мощность усилителя низкой частоты
Юморной усилитель
Усилитель на микросхеме К174УН7
Усилитель на микросхеме К174УН14
Ультралинейный усилитель класса А
1. Вега-МП-122с
2. Вега-МП-122с
3. Вега-МП-122с
4. Вега-МП-122с
5. Вега-МП-122с
6. Вега-МП-122с
7. Вега-МП-122с
Усилитель Маяк-205
Ламповый усилитель для наушников
Телевизор Самсунг
Усилитель на микросхеме К174УН7
Усилитель на микросхеме TDA7262
Усилитель на микросхеме К174УН14
Усилитель на микросхеме tda7056b
Усилитель на микросхеме tda7057aq
Усилитель на микросхеме К157УД1
Ультралинейный усилитель класса А
Усилитель Маяк-205
Ламповый усилитель
Динамик 3ГД-45 (5ГДШ4-4)
Динамик 4ГД-35
Динамик 10ГД-30
Китайское авто
Еще Китайское авто
Самое безобразное авто
Кто такой "Мул"
Про Тольятти
А где Тольятти
Про Автоваз
Лада Гранта
Как самому собрать Усилитель-230
Лада Калина
ГАЗ «Тигр-2»
Первый российский спорткар
Самое смешное авто
Китайское авто
Китайское авто -2
Что такое Брабус
Город Тольятти
Жигулевские горы
Жигулевская ГЭС
Где находится ГАЗ
Ремонт генератора
Популярные иномарки
ГАЗ - Ермак
Ведь могут же !!!
Немецкий Орёл !!!
Мазовский капотник
Где пройти техосмотр
Двери - гильотина!
Президентский ЗИЛ
90 лет ГОНу
Авто царя Николая 2
Форд-Т Троцкого
Сталинский ЗИС
Гагаринская Чайка
ЗИЛ Брежнева
Охотничий джип
Авто маршала Жукова
Авторынок Малиновка
Авторынок Ждановичи
Время работы рынка
Где находится рынок
Список турфирим Минска
Устройство Болида
Мерседес Штирлица
Мерседес Брежнева
Мерседес Штирлица
Знаменитый ЗИМ
Народный Жук
Как правильно питаится
Бил Гейц от подиума
Мисс Мира
Мисс Беларусь
Кинофестиваль Листопад
Мисс Интерконтиненталь
Художник Малявин
Художник Кустодиев
Популярные экскурсии
Музыкальный театр
Театр "Христофор"
Цирк Шапито
Игорь Растеряев
Список турфирим Минска
Список турфирим Минска
Фотостудия в Минске
Фотостудия в Минске

Туристическая карта Минска
Туристическая карта Минска

Pogoda в Минске
Pogoda в Минске



Каталог TUT.BY
Немига.Инфо. 2003-2024
vic2005@mail.ru
Связь по ICQ 288-702-522 288702522
Все права защищены!


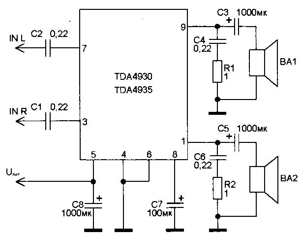
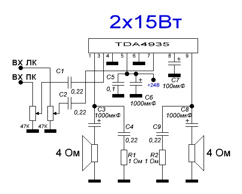
Усилитель ЗЧ на интегральной микросхеме
Усилитель на микросхеме TDA4935.

фото. Усилитель на микросхеме TDA4935. Принципиальная схема Усилителя

Принципиальная схема Усилителя

TDA4935 обеспечивает выходную мощность при напряжении питания +24В 15Вт на канал.
Микросхема оснащена защитой от перегрузки и перегрева.
Напряжение питания может варьироваться от 8 до 24В.
Для максимальной выходной мощности напряжение питания должно быть +24В.


      Схема усилителя мощности на микросхеме TDA4935 (15-30Вт)

Интегральная схема выполнена в корпусе P-SIP-9. Разработана специально для применения в мультимедийной аппаратуре.

Особенности:
возможность работы как в стерео режиме, так и в режиме моста;
широкий диапазон напряжения питания;
минимальное число внешних элементов.

Предельные параметры микросхемы приведены в табл. 5.18. Основные технические характеристики представлены в табл. 5.19. Типовая схема включения изображена на рис. 5.35. Изображение печатной платы приведено на рис. 5.36. Схема расположения элементов на плате изображена на рис. 5.37.


Типовая схема включения микросхемы TDA4935
Принципиальная схема Усилителя

фото. Типовая схема включения микросхемы TDA4935
Типовая схема включения микросхемы TDA4935    сюда >>>

Основные технические характеристики микросхемы TDA4935
Принципиальная схема Усилителя

фото.  Основные технические характеристики микросхемы TDA4935
Основные технические характеристики микросхемы TDA4935    сюда >>>

Даташит микросхемы TDA4935.
Принципиальная схема Усилителя


     Усилитель Вега У-120-стерео

     Бердский р-завод. Модель 1987 года. - Позднее ''Вега 10У-120-стерео 1 группы сложности. Он предназначен для усиления сигналов от различных источников звуковых программ. Модель имеет: коммутацию входов источников программ; регулировку АЧХ ВЧ и НЧ, громкости истереобаланса; ступенчатое изменение громкости; включение фильт ров ВЧ, НЧ; индикаторы сети и перегрузки. Усилитель имеет розеткиподключения звукоснимателя, магнитофона, тюнера, АС и телефонов.
Диапазон рабочих частот 20..20000 Гц.
Номинальная мощность 2х10,
максимальная 2х25 Вт.
КНИ 0,3 %. Отношение сигнал-шум не менее 66 дБ.
Напряжение сигнала со входов: корректирующего / линейного5/500 мВ.
Сопротивление АС 8 Ом.
Потребляемая мощность 44...120 Вт.
Габаритные размеры усилителя - 430х70х360 мм. Его масса 7 кг.     сюда >>>


     Лорта 50У - 202 С

     Лорта 50У - 202 С, 1992 г. в. Аналоги : Амфитон 50у-202с и 50у-002
Характеристики:
Стереофонический полный усилитель низкой частоты высшей группы сложности обеспечивает высококачественное усиление музыкальных и речевых программ в стерео и монофоническом режимах при работе от раз личных источников фонограмм. В усилителе предусмотрены: возможность оперативного выбора источника сигнала с помощью переключателя ''Селектор''; ограничительные фильтры по высшим и инфранизким звуковым частотам; наличие двух режимов работы (стерео и моно); регуляторы тембра по высшим и низшим частотам: регулировка уровня громкости с тонкомпенсацией; перевод усилителя в режим линейного усиления; слуховой контроль качества записываемого сигнала на магнитофон; электронная защита от коротких замыканий на выходе УНЧ; автоматическое отключение акустических систем при неисправности усилителя.
Выходная мощность номинальная - 2х40Вт.
Диапазон воспроизводимых частот 20...27000 Гц.
Коэффициент гармоник в диапазоне частот 40...16000 Гц не более 0,15%.
Габариты усилителя - 390х88х390 мм, его масса - 9 кг.     сюда >>>


novosti-belarus. Minsk
No Comment?   No!   Comment!
Более подробную информацию об этом можно узнать, кликнув по картинке...

Как самому собрать Усилитель-230 - доступны два уровня оснащения: «Стандарт» и «Норма» Как самому собрать Усилитель-230 - доступны два уровня оснащения: «Стандарт» и «Норма». Ретро Авто. Худлжники в Полоцке. Время Луны. Картинка. Реферат. Обои для компьютера< Как самому собрать Усилитель-230 . Сайт. Фото. Самодельный Усилитель Редчайший суперкар.

На главную
Схема включения динамиков для лампового усилителя
Про разъем СКАРТ
Выбираем проигрыватель виниловых пластинок
Как измерить выходную мощность усилителя низкой частоты
Схема преобразователя из стерео в псевдо 5.1
Усилитель Вега У-120
Усилитель Форманта УМ-0522
Ламповый усилитель
Radiotehnika-7301
1. Вега-МП-122с
2. Вега-МП-122с
3. Вега-МП-122с
4. Вега-МП-122с
5. Вега-МП-122с
6. Вега-МП-122с
7. Вега-МП-122с
Усилитель на 100 вт
Советские Усилители - Вега, Амфитон, Лорта
Усилитель на микросхеме К174УН7
Усилитель на микросхеме К174УН14
Усилитель на микросхеме TDA7057AQ
Усилитель на микросхеме tda7056b
Усилитель на микросхеме TDA4935
Усилитель на микросхеме ILA1519B1
Усилитель на микросхеме TDA7262
Усилитель на микросхеме К157УД1
Усилитель на микросхеме К157УД2
Ультралинейный усилитель класса А
Усилитель Маяк-205
Ламповый усилитель
Динамик 3ГДВ-1-8
Динамик 3ГД-45 (5ГДШ4-4)
Динамик 4ГД-35
Динамик 10ГД-30
Экскурсии по Минску
Экскурсии по Беларуси
М. Интерконтиненталь
Мисс Мира. 2010
Мисс Беларусь. 2010
Мисс Беларусь. 2008
Мисс Беларусь. 2006
Мисс Беларусь. 2004
Мисс Беларусь. 2002
Евровидение 2010
Мобильный патруль Фото Беларуси
Мобильный патруль!
Ну что? Захостимся!
Что-то модное бы...
Модные юбки 2
Модные юбки 3
Модные юбки 4
Модные юбки 5
Модные юбки 6
Модные юбки 2011
Сколько стоит Яндекс
Как самому собрать Усилитель-230 . Автомобиль Штирлица Редчайший суперкар Тут как в сказке - скрипнула дверь!
Почем нынче звезды?
Курсы обмена Валют
Фотостудия "Лувр"
История фирмы Нокия
Продажа картин в Минске
Минский вернисаж
Мисс Интерконинталь
Авторынки Минска
Как добраться?
Рекламные агентства
Адреса ресторанов Минска
Достопримечательности Минска. Интересные места города
Интересные места города
Минск 50-х сегодня. Карта Минска
Минск 50-х сегодня
Discovery-Belarus
Belarus-Nemiga
Belarusian Discovery
National-geographic
Discovery-science
Animal-planet
Belarusian Hhistory
Discovery Civilisation
Гербы городов Беларуси
Беловежская пуща
Пальмы на Минском море? Фото Беларуси
Где это Минское море?
О городах Беларуси
Дворец Паскевичей
Музыкальная столица?
Анастасия жила в Слуцке
Гродно. Корона Батория
Нарочь - озеро или курорт
Орша-город на Днепре
Средневековый Полоцк
Борисов-Борисфен!

Немига.Инфо. 2003-2024
vic2005@mail.ru
Связь по ICQ 288-702-522 288702522
Все права защищены!

Наш e-mail vic2005@mail.ru    Студия "Лувр" представляет:
Studio Louvre. Minsk