Карта России Карта Петербурга Карта автодорог Беларуси Дороги России Студия ЛУВР Карта Беларуси Карта Волги Комаровка Цены на авто Красотки Долги наши
МИНСК. СТУДИЯ "ЛУВР"
Карта Мира
Страны, столицы
Карта дорог России
Аккустическая система Радиотехника S90
35 АС-1 «Radiotehnika S-90»

Поиск по сайту
Например: Аккустическая система Радиотехника S90
ПУТЕШЕСТВИЯ ПО БЕЛАРУСИ
Belarus Photo
Это страна замков!
Экскурсии по Минску
ФОТОГРАФИИ МИНСКА
Фото. Верстовой столб
Минск 50-х сегодня
Фотографии Минска
ФОТОГРАФИИ МИНСКА
Фото. Верстовой столб
Минский тракторный МТЗ
Минский автобусный МАЗ
Ламповый усилитель для наушников FM-модулятор Лада Гранта Лада Калина Лада Nemiga Карта Японии Belarus-Nemiga Минск Самолет АН-12
На главную
100-as-015
Колонка S30
Колонка S90
25as-101
15as-109
Проигрыватель виниловых пластинок Ария-102
Кантата 205
Кто-нибудь перестраивал блок УКВ-1-05С
Линамик 3ГДШ-1
Линамик 3ГДВ-1
Линамик 2ГДШ-4
Линамик 6ГДШ-6
Линамик 35ГДН-1
Схема преобразователя из стерео в псевдо 5.1
Как измерить выходную мощность усилителя низкой частоты
Юморной усилитель
Усилитель на микросхеме К174УН7
Усилитель на микросхеме К174УН14
Ультралинейный усилитель класса А
Усилитель на микросхеме ILA1519B1
Усилитель на микросхеме TDA1519A
1. Вега-МП-122с
2. Вега-МП-122с
3. Вега-МП-122с
4. Вега-МП-122с
5. Вега-МП-122с
6. Вега-МП-122с
7. Вега-МП-122с
Усилитель Маяк-205
Ламповый усилитель для наушников
Телевизор Самсунг
Китайское авто
Еще Китайское авто
Самое безобразное авто
Кто такой "Мул"
Про Тольятти
А где Тольятти
Про Автоваз
Лада Гранта
Сколько стоит Ламповый усилитель для наушников
Лада Калина
ГАЗ «Тигр-2»
Первый российский спорткар
Самое смешное авто
Китайское авто
Китайское авто -2
Что такое Брабус
Город Тольятти
Жигулевские горы
Жигулевская ГЭС
Где находится ГАЗ
Ремонт генератора
Популярные иномарки
ГАЗ - Ермак
Ведь могут же !!!
Немецкий Орёл !!!
Мазовский капотник
Где пройти техосмотр
Двери - гильотина!
Президентский ЗИЛ
90 лет ГОНу
Авто царя Николая 2
Форд-Т Троцкого
Сталинский ЗИС
Гагаринская Чайка
ЗИЛ Брежнева
Охотничий джип
Авто маршала Жукова
Авторынок Малиновка
Авторынок Ждановичи
Время работы рынка
Где находится рынок
Список турфирим Минска
Устройство Болида
Мерседес Штирлица
Мерседес Брежнева
Мерседес Штирлица
Знаменитый ЗИМ
Народный Жук
Как правильно питаится
Бил Гейц от подиума
Мисс Мира
Мисс Беларусь
Кинофестиваль Листопад
Мисс Интерконтиненталь
Художник Малявин
Художник Кустодиев
Популярные экскурсии
Музыкальный театр
Театр "Христофор"
Цирк Шапито
Игорь Растеряев
Список турфирим Минска
Список турфирим Минска
Фотостудия в Минске
Фотостудия в Минске

Туристическая карта Минска
Туристическая карта Минска

Pogoda в Минске
Pogoda в Минске



Немига.Инфо. 2003-2024
vic2005@mail.ru
Все права защищены!


Аккустическая система Радиотехника S90
35 АС-1 «Radiotehnika S-90»

фото. 35 АС-1 «Radiotehnika S-90»

35 АС-1 «Radiotehnika S-90»
Аккустическая система Радиотехника S90 Первые шаги Советского Hi-Fi. 35 АС-1 «Radiotehnika»

Как и в случае с первым Hi-Fi усилителем, данная акустика на голом энтузиазме появиться ни как не могла.


Аккустическая система Радиотехника S90
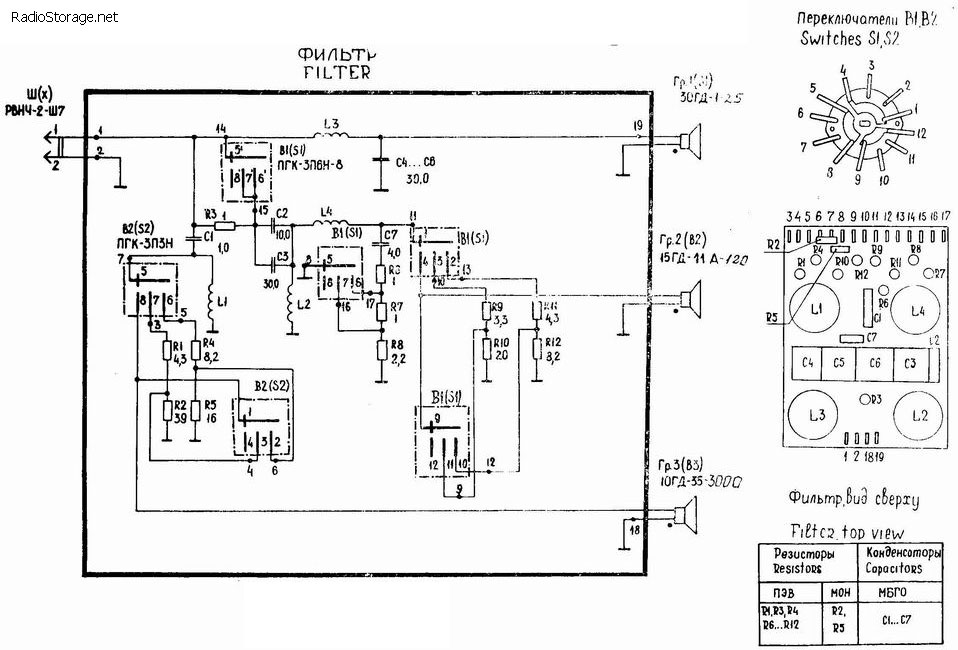
Принципиальная схема аккустической системы 35 АС-1 «Radiotehnika S-90»

фото.  Принципиальная схема аккустической системы 35 АС-1 «Radiotehnika S-90»

Принципиальная схема аккустической системы 35 АС-1 «Radiotehnika S-90»


Аккустическая система Радиотехника S90
Принципиальная схема аккустической системы 35 АС-1 «Radiotehnika S-90»

фото.  Принципиальная схема аккустической системы 35 АС-1 «Radiotehnika S-90»

Принципиальная схема аккустической системы 35 АС-1 «Radiotehnika S-90»



35 АС-1 «Radiotehnika S-90»
Аккустическая система

фото. 35 АС-1 «Radiotehnika S-90»

Музыкальный комплекс Виктория - 003

В 1975 году на выставке "Связь 1975" была представлена радиола "Виктория 003" и электрофон "Аллегро 002".

Образцы готовились к выпуску в течении ближайших 2-х лет. И возникла проблема с отсутствием достойной АС для комплекта поставки...



      «Radiotehnika S-90»

     Характеристики системы были лучше чем у всех бытовых образцов АС того времени. Советская разработка переигрывала даже некоторые аналогичные зарубежные системы.

     Паспортная мощность .... 90 Вт.

Номинальная мощность .... 35 Вт.

Номинальное электрическое сопротивление .... 4 Ом .

Диапазон воспроизводимых частот — 31,5...20000 Гц.

Номинальное звуковое давление .... 1.2 Па.

Гармонические искажения АС при уровне звукового давления 90 дБ на частотах:

250 ...1000 Гц: 2 %

1000 .... 2000 Гц: 1,5 %

2000 .... 6300 Гц: 1 %
>>>


«Radiotehnika S-90»

фото.

«Radiotehnika S-90»

В тех.задании для разработчиков было указано, что номинальная мощность должна равняться 33 Вт на два канала. Создание АС было поручено КБ "Орбита". Керно (Роланд Керно) воспользовался ситуацией и добавил в тех.задание новые требования Hi-Fi стандарта. С несколькими патентами за спиной, Керно решил применить свои наработки при создании АС с высокой верностью воспроизведения.

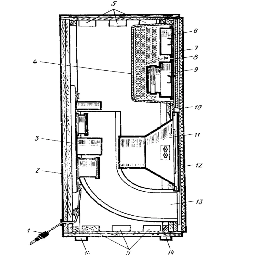
Корпус сделан из двухслойной фанеры с усиливающими распорками В результате слаженной работы коллектива "Орбиты" под руководством Керно, в 1977-м году были созданы первые прототипы 35АС-1. Оформление решено было сделать фазоинверторное. Для уменьшения резонансов от СЧ и ВЧ динамиков, их разместили в отдельный объем.


Частотная характеристика Аккустической системы. «Radiotehnika S-90»
«Radiotehnika S-90»

Частотная характеристика Аккустической системы. «Radiotehnika S-90»

Частотная характеристика Аккустической системы. «Radiotehnika S-90»

Этот график АЧХ на тот момент был недостижимым эталоном для техники 70-х    >>>


«Radiotehnika S-90»

 «Radiotehnika S-90».

«Radiotehnika S-90»

Через два года успешного выпуска 35АС-1 перевыпустили с измененным дизайном и названием. Отныне он начал называться S-90 "Радиотехника".    >>>


novosti-belarus. Minsk
No Comment?   No!   Comment!
Более подробную информацию об этом можно узнать, кликнув по картинке...

Сколько стоит Ламповый усилитель для наушников - доступны два уровня оснащения: «Стандарт» и «Норма» Сколько стоит Ламповый усилитель для наушников - доступны два уровня оснащения: «Стандарт» и «Норма». Ретро Авто. Худлжники в Полоцке. Время Луны. Картинка. Реферат. Обои для компьютера< Сколько стоит Ламповый усилитель для наушников . Сайт. Фото. Самодельный Усилитель Редчайший суперкар.

На главную
Схема включения динамиков для лампового усилителя
Про разъем СКАРТ
Выбираем проигрыватель виниловых пластинок
Как измерить выходную мощность усилителя низкой частоты
Схема преобразователя из стерео в псевдо 5.1
Усилитель Вега У-120
Усилитель Форманта УМ-0522
Ламповый усилитель
Radiotehnika-7301
1. Вега-МП-122с
2. Вега-МП-122с
3. Вега-МП-122с
4. Вега-МП-122с
5. Вега-МП-122с
6. Вега-МП-122с
7. Вега-МП-122с
Усилитель на 100 вт
Советские Усилители - Вега, Амфитон, Лорта
Усилитель на микросхеме К174УН7
Усилитель на микросхеме К174УН14
Усилитель на микросхеме TDA7057AQ
Усилитель на микросхеме tda7056b
Усилитель на микросхеме TDA1519A
Усилитель на микросхеме ILA1519B1
Усилитель на микросхеме TDA7262
Усилитель на микросхеме К157УД1
Усилитель на микросхеме К157УД2
Ультралинейный усилитель класса А
Усилитель Маяк-205
Ламповый усилитель
Динамик 3ГДВ-1-8
Динамик 3ГД-45 (5ГДШ4-4)
Динамик 4ГД-35
Динамик 10ГД-30
Экскурсии по Минску
Экскурсии по Беларуси
М. Интерконтиненталь
Мисс Мира. 2010
Мисс Беларусь. 2010
Мисс Беларусь. 2008
Мисс Беларусь. 2006
Мисс Беларусь. 2004
Мисс Беларусь. 2002
Евровидение 2010
Мобильный патруль Фото Беларуси
Мобильный патруль!
Ну что? Захостимся!
Что-то модное бы...
Модные юбки 2
Модные юбки 3
Модные юбки 4
Модные юбки 5
Модные юбки 6
Модные юбки 2011
Сколько стоит Яндекс
Сколько стоит Ламповый усилитель для наушников мтс 029 244 90 62 дом 8-02-244-39-501(до 21-00) Е-мейл MakovichSV@rambler.ru
Почем нынче звезды?
Курсы обмена Валют
Фотостудия "Лувр"
История фирмы Нокия
Продажа картин в Минске
Минский вернисаж
Мисс Интерконинталь
Авторынки Минска
Как добраться?
Рекламные агентства
Адреса ресторанов Минска
Достопримечательности Минска. Интересные места города
Интересные места города
Минск 50-х сегодня. Карта Минска
Минск 50-х сегодня
Discovery-Belarus
Belarus-Nemiga
Belarusian Discovery
National-geographic
Discovery-science
Animal-planet
Belarusian Hhistory
Discovery Civilisation
Гербы городов Беларуси
Беловежская пуща
Пальмы на Минском море? Фото Беларуси
Где это Минское море?
О городах Беларуси
Дворец Паскевичей
Музыкальная столица?
Анастасия жила в Слуцке
Гродно. Корона Батория
Нарочь - озеро или курорт
Орша-город на Днепре
Средневековый Полоцк
Борисов-Борисфен!

Nemiga.Info. 2015
vic2005@mail.ru
Связь по ICQ 288-702-522 288702522
Все права защищены!

Наш e-mail vic2005@mail.ru    Студия "Лувр" представляет:
Studio Louvre. Minsk