Усилитель ЗЧ на интегральной микросхеме
Усилитель на микросхеме TDA7263.
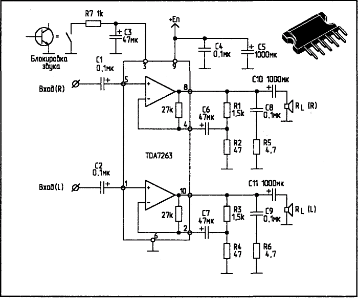
Усилитель ЗЧ на интегральной микросхеме TDA7263. Принципиальная схема Усилителя
|
|
|
Усилитель на микросхеме TDA7263.
TDA7263- двухканальный усилитель мощности звуковой частоты класса AB от компании STMicroelectronics. Устройство собрано в прочном корпусе CLIPWATT-11. Микросхема специально разработана для приложений, работающих с высококачественным звуком. Изделие широко применяется в Hi-Fi музыкальных центрах и стерео телевизорах. УМЗЧ обладает выходной мощностью 12W на канал, при сопротивлении нагрузки 8Ohms. Суммарные нелинейные искажения плюс шум — 0.02%. Диапазон напряжения питания микросхемы 10V-30V. Ток питания составляет 2A. Усилитель оснащен тепловой защитой, защитой от перегрузки и от короткого замыкания.
Особенности:
Тип: УМЗЧ;
Широкий диапазон напряжения питания: 10V-30V;
Высокая выходная мощность: 12W +12W при VS = 28V, RL = 8Ohm, THD = 10%;
Энергосберегающий режим: Mute;
Защита от короткого замыкания;
Тепловая защита от перегрузки;
Корпус: CLIPWATT-11.
Сведения о продукте и характеристикиНоменклатурный номер TDA7263
Производитель STMicroelectronics
Номенклатурный номер производителя TDA7263
Описание Усилители звука 12W Stereo Amplifier
Категория Усилители звука
Выходная мощность 12W
Тип выхода 2-канала Stereo
Суммарные нелинейные искажения плюс шум 0.02%
Рабочее напряжение питания 12V, 15V, 18V, 24V, 28V
Максимальное рассеяние мощности 25000mW
Максимальная рабочая температура +70°C
Ток питания 2A
Вид монтажа Сквозное отверстие
Корпус CLIPWATT-11
Сопротивление нагрузки в аудио аппаратуре 8Ohms
Тип входного сигнала Single
Минимальная рабочая температура 0°C
Тип выходного сигнала Single
Тип питания Одно полярное
Напряжение питания (макс.) 30V
Напряжение питания (мин.) 10V
|
|
Даташит микросхемы TDA7263.
Принципиальная схема Усилителя
|
Усилитель Вега У-120-стерео
Бердский р-завод. Модель 1987 года.
-
Позднее ''Вега 10У-120-стерео
1 группы сложности. Он предназначен для усиления сигналов от различных источников звуковых программ. Модель имеет: коммутацию
входов источников программ; регулировку АЧХ ВЧ и НЧ, громкости истереобаланса; ступенчатое изменение громкости; включение фильт
ров ВЧ, НЧ; индикаторы сети и перегрузки. Усилитель имеет розеткиподключения звукоснимателя, магнитофона, тюнера, АС и телефонов.
Диапазон рабочих частот 20..20000 Гц. Номинальная мощность 2х10, максимальная 2х25 Вт. КНИ 0,3 %. Отношение сигнал-шум не менее
66 дБ. Напряжение сигнала со входов: корректирующего / линейного5/500 мВ. Сопротивление АС 8 Ом. Потребляемая мощность 44...120
Вт. Габаритные размеры усилителя - 430х70х360 мм. Его масса 7 кг.
сюда >>>
|
|
|
Лорта 50У - 202 С
Лорта 50У - 202 С, 1992 г. в. Аналоги : Амфитон 50у-202с и 50у-002
Характеристики:
Стереофонический полный усилитель низкой частоты высшей группы сложности обеспечивает высококачественное усиление музыкальных и речевых программ в стерео и монофоническом режимах при работе от раз личных источников фонограмм. В усилителе предусмотрены: возможность оперативного выбора источника сигнала с помощью переключателя ''Селектор''; ограничительные фильтры по высшим и инфранизким звуковым частотам; наличие двух режимов работы (стерео и моно); регуляторы тембра по высшим и низшим частотам: регулировка уровня громкости с тонкомпенсацией; перевод усилителя в режим линейного усиления; слуховой контроль качества записываемого сигнала на магнитофон; электронная защита от коротких замыканий на выходе УНЧ; автоматическое отключение акустических систем при неисправности усилителя.
Выходная мощность номинальная - 2х40Вт. Диапазон воспроизводимых частот 20...27000 Гц. Коэффициент гармоник в диапазоне частот 40...16000 Гц не более 0,15%. Габариты усилителя - 390х88х390 мм, его масса - 9 кг.
сюда >>>
|
|
Кумир У-001-стерео
Принципиальная схема Усилителя
 |
|
Кумир У-001-стерео
Стереофонический полный усилитель"Кумир У-001-стерео". Изготовитель: Ульяновский механический завод. Производство усилителя начато в 1988 года.
--
Полный стереоусилитель ''Кумир У-001-стерео'' - предназначен для усиления и коммутации сигналов от различных источников. В нём предусмотрена регулировка тембра по низшим,
средним и высшим ЗЧ, ступенчатое ослабление громкости на 20 дБ, имеется отключаемый фильтр инфранизких частот. К усилителю можно подключить 2 пары акустических систем
и стереотелефонов, два магнитофона работающие в режимах записи или воспроизведения. В каждом канале предусмотрена электронная защита выходных транзисторов от коротко
го замыкания в нагрузке. На корпусе усилителя установлены две розетки, через которые можно подключить к электросети два радиоаппарата с общей мощностью не более 200 Вт.
Номинальная выходная мощность 2х35 Вт (4Ом). Суммарный коэффициент гармоник 0,15%. Диапазон рабочих частот 20...25000 Гц. Отношение сигнал/взвешенный шум -85 дБ. Переходное затухание между каналами 48 дБ. Пределы регулировки тембров по НЧ, СЧ и ВЧ частотам соответстенно ±12, ±10, ±15 дБ. Габариты - 460х90х360 мм. Вес 10 кг.
сюда >>>
|
|
 |
No Comment? No! Comment! Более подробную информацию об этом можно узнать, кликнув по картинке...
|
|
|
Как самому собрать Усилитель-230 - доступны два уровня оснащения: «Стандарт» и «Норма» Как самому собрать Усилитель-230 - доступны два уровня оснащения: «Стандарт» и «Норма». Ретро Авто. Худлжники в Полоцке. Время Луны. Картинка. Реферат. Обои для компьютера<
Как самому собрать Усилитель-230 . Сайт. Фото. Самодельный Усилитель Редчайший суперкар. |
|
|